近期,根据《关于促进中国(上海)自由贸易试验区临港新片区高质量发展实施特殊支持政策的若干意见》第三十五、三十六条规定及《关于支持中国(上海)自由贸易试验区临港新片区加快建设独立综合性节点滨海城市的若干政策措施》第二十条规定,临港新片区进一步优化人才购房条件,发布了新的人才住房政策办事指南。
本文从实际办理角度出发,结合办事指南和人才服务中心、房地产交易中心窗口咨询,对临港新片区最新人才购房政策整个流程进行梳理,进一步明确当前各项条件的认定标准/操作口径,提供参考。
一、 实施范围有限制吗?
实施范围为临港新片区产城融合区域。

Tips:临港新片区产城融合区域
今年8月临港新片区第三批集中行使事权目录发布,进一步明确,已由临港新片区管委会集中行使的事项目录中,实施范围为临港新片区产城融合区域的相关事项,实施范围从约386平方公里扩大至约431平方公里(增加奉贤区四团镇区域约45平方公里)。
二、 政策支持具体体现在哪?
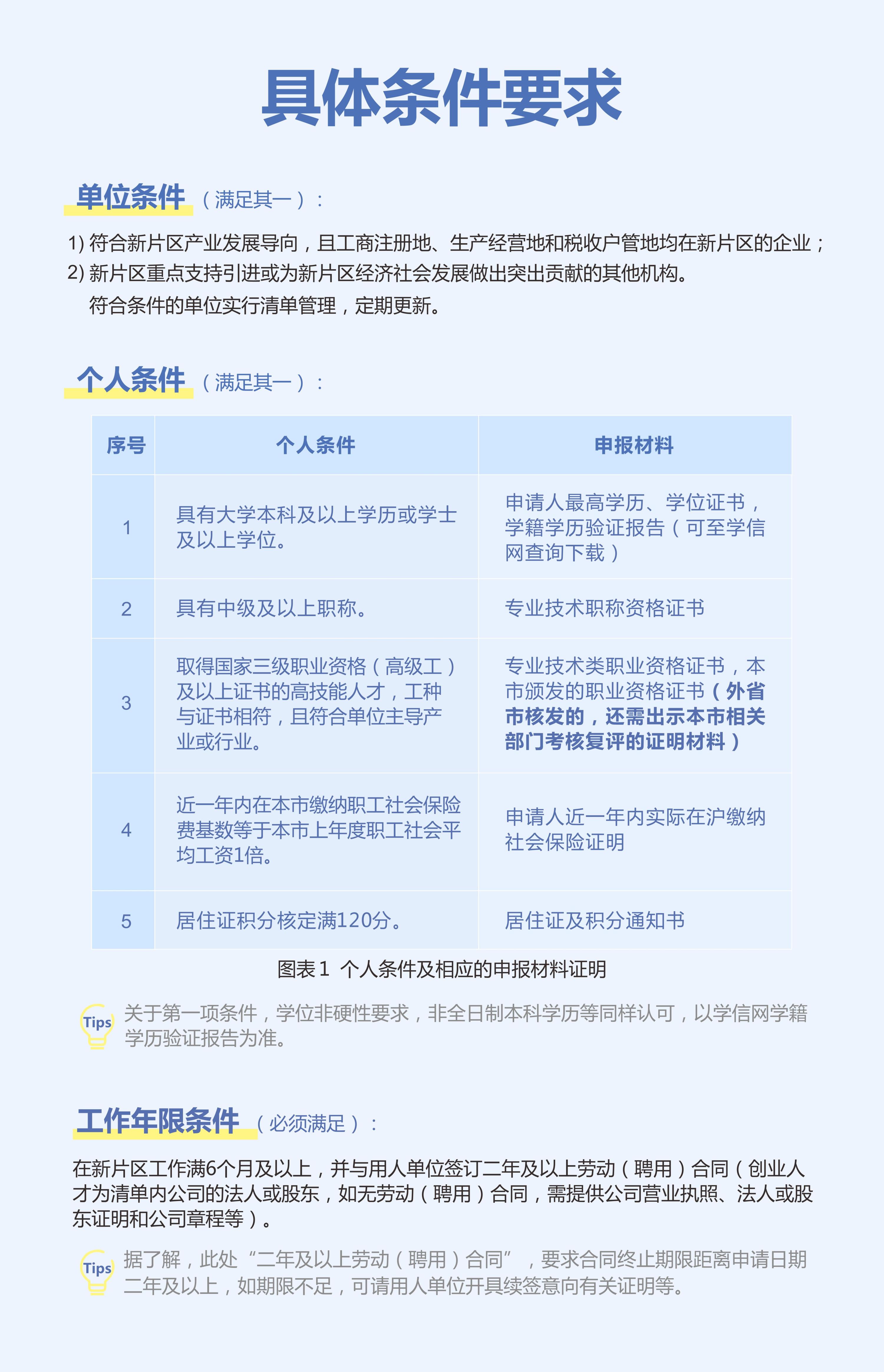
(一)定向优化人才购房准入条件
即定向微调,降低非本市户籍人才的购房门槛。
目前在上海,非本市户籍必须在沪连续缴纳社会保险或个人所得税满5年及以上,并且已婚才可以购房(本市无住房,家庭限购1套)。
而在临港,同时符合以下单位条件之一、个人条件之一以及工作年限条件,按规定在沪缴纳职工社会保险或个人所得税满1年及以上即可(本市无住房,限购1套),同时购房资格由居民家庭调整为个人,即单身也可以购买。
Tips:社保或个税缴纳如何认定?
1)上海社保或个税满5年及以上的认定口径是,签约前63个月内,累计正常缴纳满60个月;临港社保或个税满1年及以上的认定口径是,申请前15个月内,累计正常缴纳满12个月。
2)据了解,关于个人所得税缴纳,在操作口径上,仅认可“工资、薪金所得”“劳务报酬所得”“经营所得”三类,其他类别不予认可。此外,以系统内月度缴纳记录为准,一次性申报并标明时间跨度不予认可。

(二)优先选房购房
针对新建商品住房项目房源,以“人才优先,兼顾无房”为原则分批摇号选房。具体而言,主要按照单位条件、个人条件、工作年限条件的满足情况,将购房者分为以下三类,在摇号选房次序上,3.1优先于3.2优先于3.3。

图表2 人才认定分类及相应条件要求
三、转让是否存在限制?
上述两项政策支持,相对应地,有两条转让限制(即限售,均针对购买新建商品住房):
如果享受了定向优化人才购房准入条件,在沪缴纳职工社会保险或个人所得税已满1年的,所购新建商品住房自合同网签备案满7年后可转让;满2年的,6年后可转让;满3年未满5年的,5年后可转让。
如果享受了优先选房购房政策,所购新建商品住房自合同网签备案满5年后可转让。
如果同时享受,则以上两条转让限制以高年限为准。
四、如何申办?

五、如有其他疑问,官方咨询方式是什么?
